关于召开中国化学品绿色可持续发展大会的通知
日期:2023/8/24
各有关单位:
当前,化学品环境安全问题已成为全球关注的焦点。党中央国务院高度重视化学品管理,对化学品风险管控和新污染物治理做出了系统部署。石化行业是化学品的生产者和供应商,提升化学品风险防控和绿色发展水平,对保障上下游产业链高质量发展具有重要作用。
为贯彻落实党中央国务院关于加强化学品风险防控的要求,保障生态环境安全,促进产业链供应链优化升级和绿色可持续发展,推动《新污染物治理行动方案》落地实施,经研究,定于2023年10月10日-12日在北京举办“中国化学品绿色可持续发展大会”。现将相关事项通知如下:
一、大会主题
聚焦可持续化学品战略 推动绿色高质量发展
二、组织机构
本次大会拟由生态环境部、工业和信息化部等主管司局作为指导单位,由中国石油和化学工业联合会、中国化工环保协会联合主办,生态环境部固体废物与化学品管理技术中心、生态环境部对外合作与交流中心、生态环境部环境规划院、中国出入境检验检疫协会、生态环境部华南环境科学研究所、生态环境部南京环境科学研究所等单位作为支持单位,中国石油和化学工业联合会国际交流与外企委员会为承办单位。
三、大会内容
本次大会将邀请政府有关部门领导、院士及著名专家学者、产业界和有关国际组织、行业协会进行主旨演讲和高端对话。解读国家最新绿色可持续发展政策、中国化学品环境管理行动举措、新污染物治理行动方案、有毒有害化学物质风险评估与管控,国际化学品管控趋势以及典型企业可持续发展战略等。
大会将设置四个专题论坛,主要内容如下:
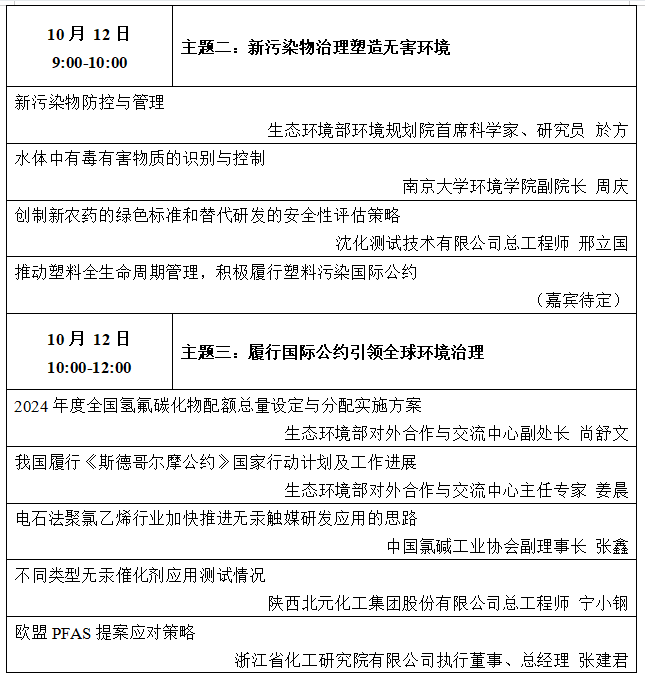
1、新污染物治理塑造无害环境:基于“十四五”新污染物治理的政策法规构建与管理要求,介绍新污染物治理工作思路和总体部署及其对石化化工行业绿色发展的影响,分析新污染物相关生态环境标准现状与展望,交流我国化学品环境管理与风险防控形势与挑战,推动提升石化行业新污染物治理能力。
2、履行国际公约引领全球环境治理:详细介绍《关于持久性有机污染物的斯德哥尔摩公约》《〈关于消耗臭氧层物质的蒙特利尔议定书〉基加利修正案》《关于汞的水俣公约》《终止塑料污染决议(草案)》最新谈判进程、履约进展和《消耗臭氧层物质管理条例》修订情况等政策措施;聚焦我国化学品履约工作面临的新情况新问题,分享化工行业履行环境公约的最新成果,研讨欧盟全氟和多氟烷基物质(PFAS)限制提案、欧盟REACH法规修订等关键法案对行业的影响。
3、化学品评估保障供应链安全:介绍化学物质环境风险优先评估工作思路,解读有毒有害化学物质环境风险管理条例最新制定进展;研讨化学物质环境与健康危害评估、暴露评估、化学品检测标准与方法及新化学物质申报登记有关问题解决方案;交流化学品绿色设计开发与替代评估,欧盟碳边境调节机制(CBAM)对化工行业的影响,化学品绿色供应链体系建设等。
4、化学品合规与可持续性发展:解读化学品安全管理法规、标准和海关进出口危险化学品监管新政,介绍危险化学品生产、储存和运输环境风险防控及全球GHS实施要求,探讨化学品供应链安全合规及可持续发展,梳理化学品产业链供应链安全合规以及危险化学品标识化管理,以国际认可制度规范我国危险品检验人员的从业水平。
四、时间地点
会议时间:2023年10月10日~12日,10月10日全天报到。
会议地点:北京昆泰酒店(地址:北京市朝阳区望京启阳路2号,电话:010-84106666,13488779401,联系人:徐爱秋)
五、参会人员
有关政府部门领导;国际化学品相关机构代表;国内外石化行业企业代表;化学品注册登记服务单位、化学品第三方检测机构代表;科研院所、高等院校代表;化工园区代表、环保技术单位代表;有关专业协会、地方协会代表;新闻媒体代表等。
六、会议费用
中国石油和化学工业联合会、中国化工环保协会会员单位2600元/人,非会员单位3000元/人,包括:会务费、资料费、场地设备费、餐费等,住宿统一安排,费用自理。
七、联系方式
中国石油和化学工业联合会质量安全环保部
周 波:010-84885436,15210250479
庄相宁:010-84885720
中国化工环保协会
徐晓莉:010-84885227,15611463296
吴 刚:010-84885718,13161148254
中国石油和化学工业联合会国际交流与外企委员会
阎靓玉:010-84885100,18301171371
传 真:010-84885227
邮 箱:hb_cpcif@163.com
八、其他事项
1、请参会代表于9月22日前扫描二维码或登录http://conference.cciepa.org.cn/#/enroll在线报名,以便会务安排。
2、会议不安排接送站,请参会代表自行前往。
附件:1.乘车路线
2.会议议程(9.19更新)
中国石油和化学工业联合会
中国化工环保协会
2023年8月23 日
附件:乘车路线
酒店名称:北京昆泰酒店
详细地址:北京市朝阳区望京启阳路2号
前台电话:010-84106666
联 系 人:徐爱秋
乘车路线:
1、北京首都国际机场 :机场线→地铁13号线→地铁15号线望京东站B东北口,步行350米即达
2、北京大兴国际机场:大兴机场线→地铁19号线→地铁10号线→地铁5号线→地铁15号线望京东站B东北口,步行350米即达
3、北京南站:地铁14号线→地铁15号线望京东站B东北口,步行350米即达
4、北京西站:地铁7号线→地铁5号线→地铁15号线望京东站B东北口,步行350米即达
5、北京北站:地铁2号线→地铁5号线→地铁15号线望京东站B东北口,步行350米即达
6、北京站:地铁2号线→地铁13号线→地铁15号线望京东站B东北口,步行350米即达
附件2:会议议程(9.19更新)




